昨日、佐渡市議会臨時会が開催され、下記予算が可決されました◎
年末に国会で議決された「物価高騰対応重点支援地方創生臨時交付金事業」や「物価高対応子育て応援手当支給事業」の6.2億について主に議論されました。佐渡市へは物価高騰対応重点支援地方創生臨時交付金が8.3億円中今回の臨時会で5億円で残り3.3億円は今後活用されることとなります。なお、生活応援券は3月末発送、次年度4月1日~9月30日までが商品券の利用可能期間となる予定です。お含みいただき、是非ともご活用ください!
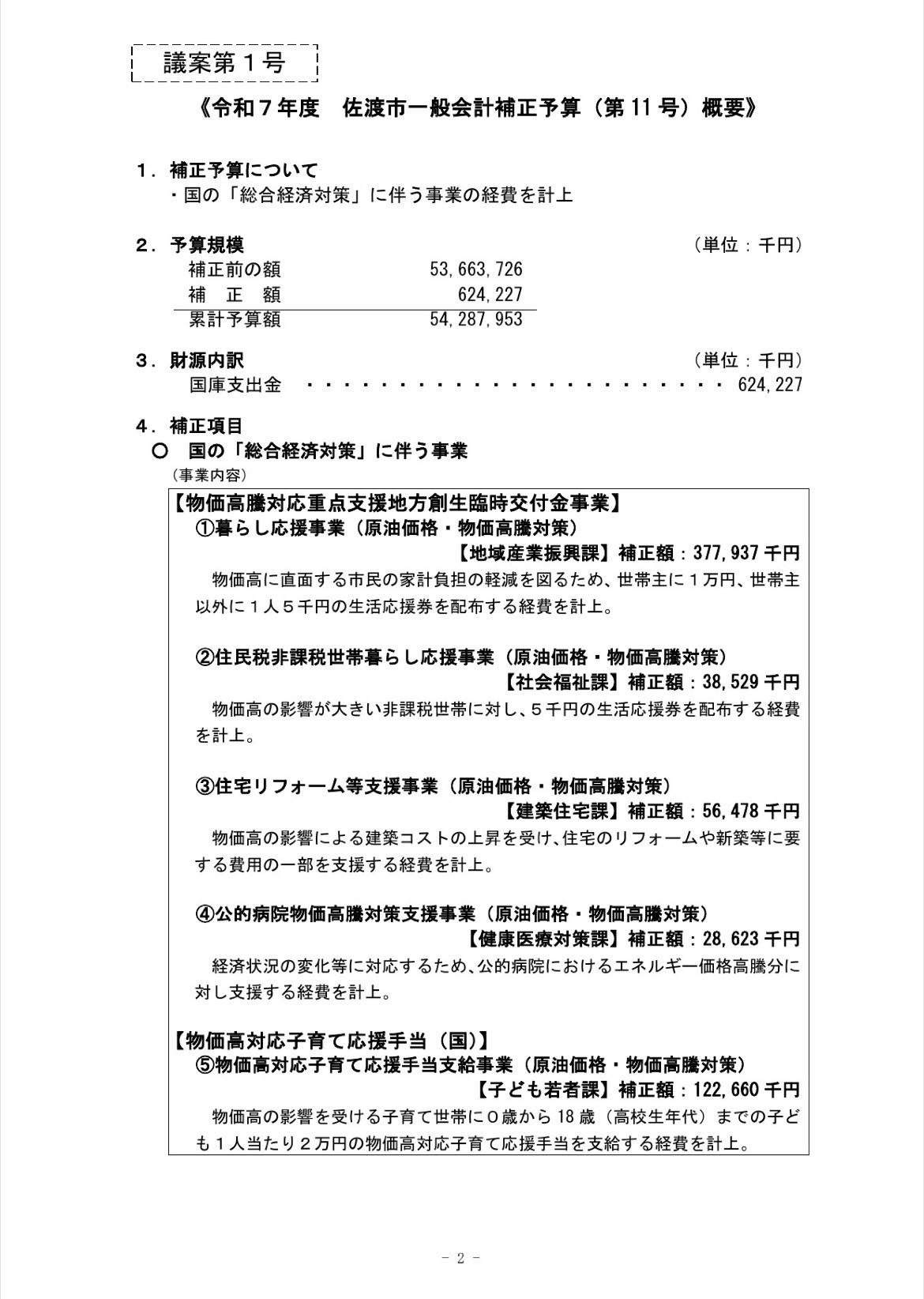
《令和7年度佐渡市一般会計補正予算(第11号)概要》
・国の「総合経済対策」に伴う事業の経費を計上:6.2億
(事業内容)
【物価高騰対応重点支援地方創生臨時交付金事業】
①暮らし応援事業(原油価格・物価高騰対策)
【地域産業振興課】補正額:3.7億円
物価高に直面する市民の家計負担の軽減を図るため、世帯主に1万円、世帯主以外に1人5千円の生活応援券を配布する経費を計上。
②住民税非課税世帯暮らし応援事業(原油価格・物価高騰対策)
【社会福祉課】補正額:3,900万円
物価高の影響が大きい非課税世帯に対し、5千円の生活応援券を配布する経費を計上。
③住宅リフォーム等支援事業(原油価格・物価高騰対策)
【建築住宅課】補正額:5,600万円
物価高の影響による建築コストの上昇を受け、住宅のリフォームや新築等に要する費用の一部を支援する経費を計上。
④公的病院物価高騰対策支援事業(原油価格・物価高騰対策)
【健康医療対策課】補正額:2,900万円
経済状況の変化等に対応するため、佐渡総合病院におけるエネルギー価格高騰分に対し支援する経費(1/2補助)を計上。
【物価高対応子育て応援手当(国)】
⑤物価高対応子育て応援手当支給事業(原油価格・物価高騰対策)
【子ども若者課】補正額:1.2億円
物価高の影響を受ける子育て世帯に0歳から18歳(高校生年代)までの子ども1人当たり2万円の物価高対応子育て応援手当を支給する経費を計上。
※①~④とは別に国の制度「物価高対応子育て応援手当支給事業」として支給されます。








市民の皆さまの多幸と、災害のない穏やかな一年を心より願っております。生活応援券や手当など、対象となる皆さまはぜひ有効にご活用ください!
#佐渡市議会 #物価高騰対策 #子育て支援 #生活応援券 #物価高騰対応重点支援地方創生臨時交付金事業

